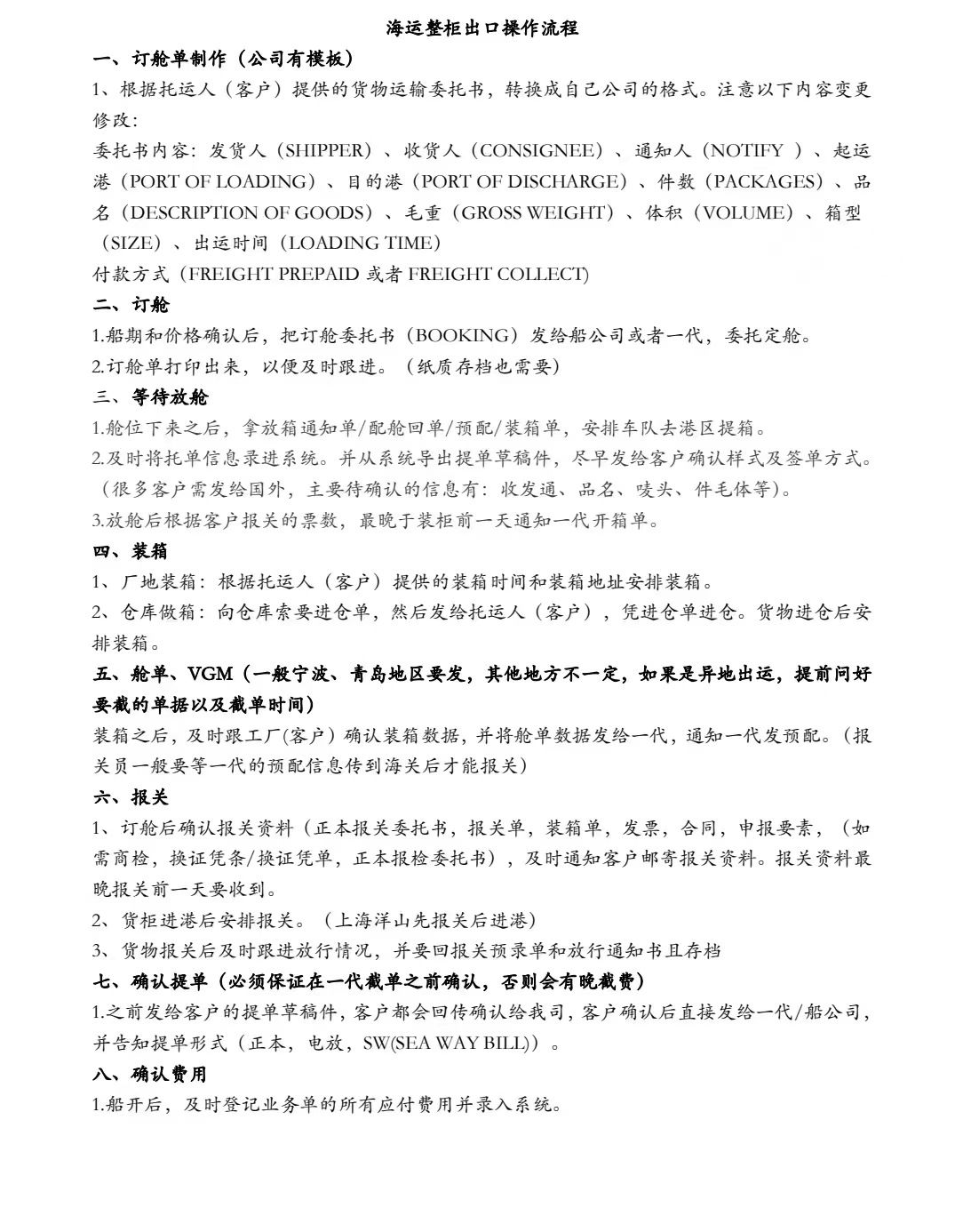
整柜出口操作流程
rt



五一前帮其他业务订了一个柜,以前都有单证做只要给个装柜数据确认提单就好了,第一次自己完完整整从头到尾做了次单证,百度好多回生怕自己漏了啥,感觉自己这么多年白搞了跟小白一样哈哈哈。刚好是五一期间开港,感觉指代一点也不急,自己代理一直催催催,混混乱乱的截港早了,截单早了晚了,船又晚开了又被客人催了,今晚终于要开船了。希望能顺利走船早点放单哈哈哈~
写一下目前我知道的流程吧,傻瓜式的记一下。有问题的地方欢迎指正哈~
1.做装箱单跟fp给客人去订舱
2.等指代SO下来,发给自己的代理,做报关单、合同、装箱单、fp给自己代理
3.等开港了安排自己代理排车提柜,去工厂装柜
4.把司机联系方式给工厂,工厂装柜后把装柜单,装柜照片给自己代理
5.自己代理会做舱单,确认所有数据都正确并统一,把舱单发给指代要预配。
6.指代会给提单副本让你跟客人确认有没有要修改的
7.都ok后指代会发预配,然后自己代理会去安排报关放行,要赶在截港截单前哈不然赶不上。自己代理会给你放行单啥的到时候给财务退税用
8.等船开然后发提单副本问客人收尾款(看付款方式哈),付货代钱签电放保函,给客人安排电放。
大概这次是这样一整个流程吧,希望万一能帮到谁呢哈哈哈。突然想起来刚大学毕业工作时候面试老板问我为什么来做外贸,我的回答是看到每一个柜子顺顺利利出运就很有成就感~这次是真的一步步把柜子送上船了感觉还是棒棒的
第三份工作我就正式开始买入外贸了。是一家进出口公司,从业务跟单开始熟悉整个进出口流程和单证。
从确定订单,开出Pi 给客人TT 订金,跟进工厂的生产,跟货代公司下BOOKING 订舱订柜,安排拖车,装货,拿到工厂的装箱(柜)明细,制作国内报关资料,通关后对提单,制作客人所需的INVOICE 和PL,CO 等,寄出单据。
这个流程因为自己太熟悉,所以都不知道要写什么了,如果有人有问题,直接提问回答会比较好。不过我相信这里也有很多帖子关于这些内容的,呵呵呵
在这里我想提点的就是:
制作单据的时候一定要细心,细心在细心!仔细的核对所有的资料有无错误,特别是对着信用证做单证的时候。
我自己比较龟毛,所以很在意全套单据的字体,字号是不是一致,是不是所有拼写啊,首字母大写,全部都是大写字母之类这样的问题。整个单证的整洁,清晰也会让人赏心悦目的。
另外: SO 是SHIP ORDER 的意思,是船公司放给货代,货代给到工厂的文件。报关中,车队要用SO 去船公司打单,报关行要用SO 核对信息。是整个报关环节很重要的资料。 货物进出口一定要找专业的报关行处理,否则很容易出问题。
PL------packing list装箱单
CI-------商业发票
BL------bill of lading 海运提单
CO和SO忘记了。
L/C-----letter of credit 信用证。
出口的流程:
工厂把发票、箱单、报关委托、出口收汇核销单给货代,并告知出货日期--------货代根据出货的发票、箱单向船公司订舱BOOKING,并安排时间报关,如果要商检,先要做商检------------货代根据船公司的提单,制作自己的分提单,分票的是和报关的数目是一样,箱数,重量---------货代向工厂发出指令,让工厂将货送到指定的地点装箱(船公司根据箱数重量制作仓单,并进行申报),报关行接到相关的单据向海关申报------------海关审核相关的发票、箱单、报关单、仓单、提单复印件、报关委托、出口收汇核销单后--------通关--------------工厂拿出口收汇核销单退税
进口的流程:
货代目的地的公司通知收货人收货---------先报检-----------再报关---------如果是手册的,那就免税,如果是一般贸易的就要缴纳关税和增值税,交完了,就可以在海关的监管仓库提货。
海运中的NOA:notice of arrival,指船的到港通知。
小白提问关于出货流程,希望各位大佬不要嫌弱智帮忙解答!
我刚来公司没多久,公司给了我一个老客户的单让我操作。我现在知道收到PO发给客户PI催付定金,然后下生产通知,货好了告诉货代来提。现在问题来了,货代发了一个提单COPY,我不清楚这个具体是什么,是提单副本吗?它有什么效力吗?船现在已经开了,我发给客户了用于报关的合同、装箱单和商业fp,催他付尾款,这样行吗?一般船开了多久才会出提单,电放又是咋操作?
一通写下来发现自己的问题有点多,希望各位大佬不要介意,能解答就解答。因为公司很小,没有人培训,每次问老人也感觉他们不太耐烦(但人还是很好的!),所以想在这求助大家,谢谢了!
1. 提单副本你可以理解为提单草稿本,自己先确认一遍有没有问题,没有问题的话正式提单内容也跟这个一样,加盖公章赋予法律效力。 如果你们跟客户的付款条款是出货后,到港前付尾款的话,发提单副本给客户催付款没问题。
2. 提单开船后出,具体几天跟货代确认就好了。
3. 提单分两种,正本跟电放,电放提单就是以电子件形式出提单,但是电放提单一旦出了就代表你已经放弃货权,所以没有收齐尾款之前别出电放单。
以前我收到提单的草稿件我都是自己检查一遍没问题就搁那了,后来看论坛上很多人都是让客户也看一遍有没有需要改的。
补充一点,如果不是像巴西这种需要所有文件原件的国家,大部分时候我们都是电放,要事先提醒货代一下,免得货代出了纸质正本,将来电放又得把纸质正本销毁,出纸质正本需要钱,电放也需要钱,弄重复了就多花了一份钱。
做FOB的话,客户会在当地国家找一个货代,然后客户国家的货代会安排一家他们经常合作的中国货代来联系你。我们把这个货代俗称为指定货代。
指定货代联系你后,你需要发一份booking order(托书)给指定货代,主要是为了提供给指定货代你们货物的件数、体积、毛重,货物描述和HS编码这些主要信息。
指定货代是负责去向船公司刷舱位的(类似于12306抢票),刷到后会问你是否接受这个船期,如果能接受,他们就向船公司把这个舱位定下来了。
舱位定下来后,指定货代会给你发一个入货通知(Booking confirmation),有了这个,你就可以找拖车去码头提箱了。入货通知上有提单号。
你可以选择自己找拖车,也可以选择让指定货代帮你联系拖车,看谁的车队便宜了。
报关的报关行也是,可以用车队推荐的报关行,也可以用指定货代推荐的报关行,报关费差别不大。
提箱后,车队会给你集装箱号和铅封号,以及集装箱皮重,还有司机电话和车牌号。
这时候你就可以打电话联系司机,必要时加个微信,把工厂地址发给司机,如果工厂在村庄里,要提前告诉司机哪里有限宽或者限高,免得司机卡住过不来。
货装上后,就可以制作箱单和Commercial Invoice了。
报关员主要是需要你的箱单,commercial invoice,申报要素。有的报关行需要你自己填报关单,有的报关行会帮你填报关单。预配舱单报关员也会帮你填,你也可以自己填。
指定货代会和你核对提单样本。
报关员不需要看提单样本(有的报关员比较细心会要提单样本和他的预录单核对一下)。
你发一张流程图,你自己回忆一下刚刚过去的操作流程,看看是否能对的上。
开舱时间、截补料时间、截关时间和截放行条时间解读
CHINZ SHIPPING
2022年09月29日 14:38
1、开舱时间
开舱时间,货主订舱后,船公司会放s/o给货主,上面具体写明各项日期,以便货主安排提柜装货。开舱时间指可以提空柜的最早时间,如果还没有到开舱时间,则不能向码头或船公司指定地点提取空柜。
2、截补料时间
截补料时间,也称截文件时间,英文为SI Cut off Time,是发货人向船公司递交制作提单所需资料的最晚时间。也就是船公司最后更改提单格式的时间,在此之前,提单格式和资料可以多次修改,在此之后,提单修改将会产生改单费用,这个时间没有标准,各个船公司不一样,有的是开船日,有的是开船后一周之内。如果在此时间不能及时将提单补料递交给船公司,可以向船公司申请SI Late Come,即申请延长截补料时间,一般船公司会延长几个小时给发货人。
S/I CLOSING,是美线的特殊要求,跟其他航线的不同。货代必须于开船之前48小时把货物等资料报给承运人。承运人必须于开船之前24小时将货物资料通过AMS系统报美国海关,必须向美国海关提供真正的货主和收货人。
AMS --America manifest system---美国仓单系统,又称反恐舱单费,信息费。进口美国的货(世界各地)都需要提供这个数据,是向美国海关提供的,包括具体毛件体,真实收发货人,中英文品名。一般要求在截关前一天完成。
3、截关时间
截关时间包括码头截重柜时间与截放行条时间A. 截港时间,英文为Closing Time,是码头截止收重柜的时间。(也即指装完货最晚还柜的时间)意思是说过了这一时间船公司不再安排这个时间之后还进去的柜子上该航次,也就是重柜就不能交到码头,更不能装船了。B. 截放行条是指船公司接受海关放行条的最晚时间(最晚通常在截重柜后六小时内,这是缓冲时间)。货物必须要在此时间之前做好报关放行的工作,递交海关放行条给船公司。过了这个时间之后,船公司不会接受该航次货物的放行条,货物也就上不了该航次。1)放行条是海关放行后给的一个放行凭证。在此时间之后再递交海关放行条,船公司将视该货物未能清关放行,不允许上船。这时即使重柜已经还码头,也只能延至下班船;当然,这将产生不小费用,包括改单费、堆场仓租及文件费用。2)如果当天截关,当天报关的货物,海关查柜率是非常高的,一般有经验的货代都会建议出货人在这种情况下,延迟到下一班船报关,否则到时的查柜费,改船名费,舱租柜租的费用又要扯半天。3)如果万一赶不上截关时间,也可以提前向船公司申请CY LateCome,船公司可能会允许重柜晚交几个小时。但有时船公司是不同意延长时间给发货人的。在深圳报关必须要还重柜后有了重柜纸才能安排报关。最好在截重柜前半天至一天以上还重柜较好。顺序是截重柜、截关、截放行条。
4、海关截放行条时间
就是船公司给出的最后收装船单(俗称放行条)日期!港区一般在船开前几小时,开始整理通关的场站收据准备配船!这个时间也是截关时间!
就好像是去坐火车,截重柜,就相当于截至查票进站的时间,截放行条,相当于火车乘务员截止乘客上火车的时间,得等下一班火车。


Previous page: 国内专利申请
Next page: 船东提单、货代提单、无单放货
